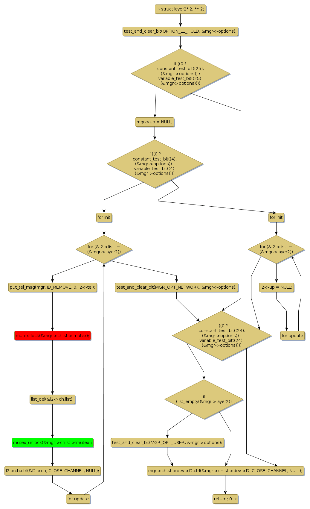
Instance Verification Kit (IVK)
mutex lock @ [28034+32+/linux-3.19-rc1/drivers/isdn/mISDN/tei.c]
Instance Signature: lmutex
|
The Matching Pair Graph:
|
|
Function Name
|
Control Flow Graph (CFG)
|
Events Flow Graph (EFG)
|
Source Correspondence
|
|
free_teimanager
|
|
|
[27641+15+/linux-3.19-rc1/drivers/isdn/mISDN/tei.c]
|